基于SpringBoot的猪场管理系统+11779(免费领源码)可做计算机毕业设计JAVA、PHP、爬虫、APP、小程序、C#、C++、python、数据可视化、大数据、全套文案
猪场管理系统主要功能模块包括系统用户(管理员、普通用户)模块管理(生猪分类、生猪信息、母猪信息、配种信息、体重数据、饲料信息、投料信息、利润信息)
摘要
信息化社会内需要与之针对性的信息获取途径,但是途径的扩展基本上为人们所努力的方向,由于站在的角度存在偏差,人们经常能够获得不同类型信息,这也是技术最为难以攻克的课题。针对猪场管理系统等问题,对猪场管理系统进行研究分析,然后开发设计出猪场管理系统以解决问题。
猪场管理系统主要功能模块包括系统用户(管理员、普通用户)模块管理(生猪分类、生猪信息、母猪信息、配种信息、体重数据、饲料信息、投料信息、利润信息),采取面对对象的开发模式进行软件的开发和硬体的架设,能很好的满足实际使用的需求,完善了对应的软体架设以及程序编码的工作,采取Mysql作为后台数据的主要存储单元,采用springboot框架、java技术、进行业务系统的编码及其开发,实现了本系统的全部功能。本次报告,首先分析了研究的背景、作用、意义,为研究工作的合理性打下了基础。针对猪场管理系统的各项需求以及技术问题进行分析,证明了系统的必要性和技术可行性,然后对设计系统需要使用的技术软件以及设计思想做了基本的介绍,最后来实现猪场管理系统和部署运行使用它。
关键词:猪场管理系统;Java;springboot;MYSQL
Abstract
In the information society, there is a need for targeted information acquisition channels, but the expansion of channels is basically the direction of people's efforts. Due to the deviation in perspective, people often can obtain different types of information, which is also the most difficult topic for technology to overcome. Research and analyze the pig farm management system and other issues, and then develop and design a pig farm management system to solve the problems.
The main functional modules of the pig farm management system include system user (administrator, ordinary user) module management (pig classification, pig information, sow information, breeding information, weight data, feed information, feeding information, profit information), adopting an object-oriented development model for software development and hardware installation, which can well meet the actual needs of use, improve the corresponding software installation and program coding work, Adopting MySQL as the main storage unit for backend data, using the Spring Boot framework, Java technology, coding and development of business systems, all functions of this system have been achieved. This report first analyzes the background, role, and significance of the research, laying the foundation for the rationality of the research work. Analyze the various requirements and technical issues of the pig farm management system, prove the necessity and technical feasibility of the system, and then provide a basic introduction to the technical software and design ideas required for designing the system. Finally, implement the pig farm management system and deploy it for operation.
Keywords:Pig farm management system; Java; springboot; MYSQL
第 1 章引 言
1.1课题背景
2021年处于信息科技高速发展的大背景之下。在今天,缺少手机和电脑几乎已经成为不可能的事情,人们生活中已经难以离开手机和电脑。针对增加的成本管理和操作,猪场管理非常必要建立自己的猪场管理系统,这既可以让更多的人体验到网络所带来的方便,也有助于提高猪场管理系统本身的流行和用户依赖的感觉。
在经过几十年的高速发展后,互联网已成为最流行、最普及的媒体,每天的信息流量甚至能比得上过去十年。其以便捷的信息交换、快速的沟通速度,悄然地改变着人们的消费方式。简单、快捷、成本较低是互联网的特点,在互联网中,买家卖家不需要谋面也可以进行各种各样的交易活动,互联网商业化已经是当代经济的新趋势。 “电子商务”(电子商务或电子商务)的概念是在1996年前后在美国学术界提出的。经过数十年的经营,这个概念已经被广泛接受。B2B、C2C、C2B和B2C是电子商务的四种类型,但目前占据主流的是B2B和B2C两种。其中面向企业的管理模式称为B2B,它对商务系统的性能、安全和服务质量都要求十分严格;而直接面向消费者的模式称为B2C,也是我们所普遍接触的。到目前为止,电子商务的发展经历十余年仍然活力十足,电商应用就像雨后春笋一样冒出。
我国已经成为世界第二大经济体,经济实力高速发展以及百姓生活水平的普遍提高,不断地要求企业提供更加多元化的娱乐方式,更加快速和方便的服务,因此对猪场行业也提出了更加严格的要求,如管理更加妥当、服务更加舒适等。而现在我们所能看到的猪场数量也越来越多,信息量巨大,猪场业快速发展使得管理成本不断扩大。然而,传统的购买方式有许多缺点:实际时间差异、超负荷、高成本和信息0共享。而猪场管理系统正是当下猪场商城为了适应时代发展所推出的互联网服务,以其方便高效的服务,在降低猪场商城职工的劳动强度。
本文所设计的猪场管理系统就是在这种客观条件下进行的,是一项利民利国的、非常有价值的工作。在猪场管理方面,传统的管理方式显然无法与猪场管理系统相比,猪场管理系统正发挥着越来越重要的作用。猪场管理系统的速度快、信息量大、安全、简单都是传统模式难以企及的优点,正在发挥着越来越重要的作用。在本文中的猪场管理系统是一个基于MySQL数据库和springboot框架的。
1.2课题意义
社会主义进入新时代,经济实力越来越强。我们也变得越来越忙碌、对生活的要求也变得更加严格,对快速和方便的服务的需求也在逐渐增加。因此,对猪场行业的管理、服务的要求也越来越严格。为适应时代的发展,各大猪场商城开始广泛地使用电脑来进行管理,并推出猪场管理系统,为提高工作人员效率提供了一种新的方式,并且减轻了他们的工作强度。
于此同时,实现猪场管理系统的计算机化也是顺应时代潮流的举措,现如今猪场种类正逐渐增加,浩繁的猪场信息令猪场行业迎来管理上的难题。猪场行业进入高速发展的时代,猪场管理系统的管理工作变得越来越困难,在这一客观需要的推动下,建立、完善、发展猪场管理系统,可以为管理员带来极大的方便。
本系统即为方便管理员和用户而制作的猪场管理系统,结合了用户的需求,设计出的一个基于springboot、MySQL的猪场管理系统。
1.3springboot框架介绍
Spring框架是Java平台上的一种开源应用框架,提供具有控制反转特性的容器。尽管Spring框架自身对编程模型没有限制,但其在Java应用中的频繁使用让它备受青睐,以至于后来让它作为EJB(EnterpriseJavaBeans)模型的补充,甚至是替补。Spring框架为开发提供了一系列的解决方案,比如利用控制反转的核心特性,并通过依赖注入实现控制反转来实现管理对象生命周期容器化,利用面向切面编程进行声明式的事务管理,整合多种持久化技术管理数据访问,提供大量优秀的Web框架方便开发等等。Spring框架具有控制反转(IOC)特性,IOC旨在方便项目维护和测试,它提供了一种通过Java的反射机制对Java对象进行统一的配置和管理的方法。Spring框架利用容器管理对象的生命周期,容器可以通过扫描XML文件或类上特定Java注解来配置对象,开发者可以通过依赖查找或依赖注入来获得对象。Spring框架具有面向切面编程(AOP)框架,SpringAOP框架基于代理模式,同时运行时可配置;AOP框架主要针对模块之间的交叉关注点进行模块化。Spring框架的AOP框架仅提供基本的AOP特性,虽无法与AspectJ框架相比,但通过与AspectJ的集成,也可以满足基本需求。Spring框架下的事务管理、远程访问等功能均可以通过使用SpringAOP技术实现。Spring的事务管理框架为Java平台带来了一种抽象机制,使本地和全局事务以及嵌套事务能够与保存点一起工作,并且几乎可以在Java平台的任何环境中工作。Spring集成多种事务模板,系统可以通过事务模板、XML或Java注解进行事务配置,并且事务框架集成了消息传递和缓存等功能。Spring的数据访问框架解决了开发人员在应用程序中使用数据库时遇到的常见困难。它不仅对Java:JDBC、iBATS/MyBATIs、Hibernate、Java数据对象(JDO)、ApacheOJB和ApacheCayne等所有流行的数据访问框架中提供支持,同时还可以与Spring的事务管理一起使用,为数据访问提供了灵活的抽象。Spring框架最初是没有打算构建一个自己的WebMVC框架,其开发人员在开发过程中认为现有的StrutsWeb框架的呈现层和请求处理层之间以及请求处理层和模型之间的分离不够,于是创建了SpringMVC。
1.4论文结构安排
论文将分层次经行编排,除去论文摘要、目录、致谢、文献参考部分,正文部分还会对网站需求做出分析,以及阐述大体的设计和实现的功能,最后罗列部分调测记录,论文主要架构如下:
第1章 交代了项目的背景以及开发的实际意义。
第2章 对本系统的可行性、功能需求展开分析。
第3章 阐述了项目的总体设计。
第4章 阐明了猪场管理系统详细功能的实现,主要根据技术性的功能模块功能实现。
第5章 罗列了部分系统调试与测试的记录。
第 2 章猪场管理系统的需求分析
2.1系统可行性分析
2.1.1技术可行性分析
猪场管理系统存储所使用的是mysql数据库以及开发中所使用的是IDEA、Tomcat这些开发工具的使用,能够给我们的编写工作带来许多的便利。系统使用springboot框架进行开发,使系统的可扩展性和维护性更佳,减少java配置代码,简化编程代码,目前springboot框架也是很多企业选择的框架之一。
2.1.2经济可行性分析
在开发猪场管理系统中所使用的开发软件像IDEA开发工具、Tomcat8.0服务器、MySQL5.7数据库、Photoshop图片处理软件等,这些都是开源免费的,这些环境在学校都进行了系统的学习,自己能够独立操作完成,不需要额外花费,而且系统的开发工具从网上都可以直接下载,因此在经济方面是可行的。
2.1.3操作可行性分析
此次项目设计的时候我参考了很多类似系统的成功案例,对它们的操作界面以及功能都进行了系统的分析,将众多案例结合在一起,突出以人为本简化操作,所以具有基本计算机知识的人都会操作本项目。因此操作可行性也没有问题。
2.2系统需求分析
2.2.1功能需求分析
猪场管理系统的设计与实现是为了让用户的使用者更加方便的进行管理保险理赔相关联的一些信息,使用者查找管理的时候能够节省大量的时间和精力,有效减少不必要的查找时间。系统在功能上划分为普通用户端和管理员端两大部分。
普通用户端:
(1)注册登录:当用户想要对系统中所实现的功能进行查询管理的时候,就必须进行登录到系统当中,如果没有账号的话,在登录界面,点击“注册”按钮就会跳转到注册的界面,根据提示填写好注册信息,添加提交,用户的信息在数据库中就添加完成了,然后再输入填写好的账号和密码进行登录;
(2)个人信息:用户点击“个人信息”按钮,可以对个人的头像、昵称、手机号码等信息进行更新。
(3)修改密码:用户点击“修改密码”按钮,可以对登录密码进行更改,首先输入原密码,然后再输入新密码和确认密码,当原密码正确,输入两次新密码一致,则修改成功,否则给出错误提示信息。
(4)生猪信息:用户点击“生猪信息”会显示出所有的生猪信息,支持通过生猪编号或者输入生猪品种或者生猪体重对生猪信息进行查询,如果想要添加新的生猪信息,点击“添加”按钮,输入相关信息,点击“提交”按钮就可以添加了,同时可以选择某一条生猪信息,点击“删除”进行删除,下载导入文档。(5)设备报修:点击“设备报修”这个按钮可以查看到自己提交的设备报修,支持通过设备编号或者设备名称进行查询设备报修,如果想要了解某一设备报修的详细信息,点击后面的“查看”会进入详情界面;
(5)母猪信息:点击“母猪信息”这一按钮可以查看到系统当中所有的母猪信息,支持通过母猪编号或者母猪品种进行查询母猪信息,如果想要添加新的母猪,点击“添加”按钮,然后根据提示填写好母猪的具体信息,点击提交所添加的母猪信息在数据库就保存下来了,同时可以点击“配种”按钮,输入配种的母猪信息进行提交,也可以选择要删除的母猪信息直接点击“删除按钮”进行母猪信息删除。
(6)配种信息:用户点击“配种信息”会显示出所有的配种信息,支持通过母猪编号或者母猪品种对配种信息进行查询,如果想要添加新的配种信息,点击“添加”按钮,输入相关信息,点击“提交”按钮就可以添加了,同时可以选择某一条配种信息,点击“删除”进行删除。
(7)体重数据:点击“体重数据”按钮后会查看到系统当中所有的体重数据,支持通过生猪编号或者生猪体重进行查询体重数据,如果想要了解某一生猪体重数据的详细信息,点击后面的“查看”会进入详情界面;
管理员端:
(1)登录:用户在后台可以通过账号和密码进行登录,用户的账号和密码是在数据库中直接设定的,如果忘记密码可以点击“忘记密码”进行密码找回;
(2)个人信息:管理员点击“个人信息”按钮,可以对个人的头像、昵称、手机号码等信息进行更新。
(3)修改密码:管理员点击“修改密码”按钮,可以对登录密码进行更改,首先输入原密码,然后再输入新密码和确认密码,当原密码正确,输入两次新密码一致,则修改成功,否则给出错误提示信息。
(4)系统用户:管理员可以对系统中所有的用户角色进行管控,包含了管理员以及普通用户这两种角色,如果需要添加新的用户,点击页面中的“添加”按钮根据提示输入上用户信息,点击“提交”以后在对应的用户界面就可以查看到了,可以点击用户后面的“删除”按钮直接删除某一用户。
(5)生猪信息:管理员点击“生猪信息”会显示出所有的生猪信息,支持通过生猪编号或者输入生猪品种或者生猪体重对生猪信息进行查询,如果想要添加新的生猪信息,点击“添加”按钮,输入相关信息,点击“提交”按钮就可以添加了,同时可以选择某一条生猪信息,点击“删除”进行删除,下载导入文档。
(6)母猪信息:点击“母猪信息”这一按钮可以查看到系统当中所有的母猪信息,支持通过母猪编号或者母猪品种进行查询母猪信息,如果想要添加新的母猪,点击“添加”按钮,然后根据提示填写好母猪的具体信息,点击提交所添加的母猪信息在数据库就保存下来了,同时可以点击“配种”按钮,输入配种的母猪信息进行提交,也可以选择要删除的母猪信息直接点击“删除按钮”进行母猪信息删除。
(7)配种信息:管理员点击“配种信息”会显示出所有的配种信息,支持通过母猪编号或者母猪品种对配种信息进行查询,如果想要添加新的配种信息,点击“添加”按钮,输入相关信息,点击“提交”按钮就可以添加了,同时可以选择某一条配种信息,点击“删除”进行删除。
(8)饲料信息:点击“饲料信息”这一按钮可以查看到系统当中所有的饲料信息,支持通过饲料名称或者饲料编号进行查询饲料信息,如果想要添加新的饲料,点击“添加”按钮,然后根据提示填写好饲料的具体信息,点击提交所添加的饲料信息在数据库就保存下来了,同时可以点击“投料”按钮,输入投料的饲料信息进行提交,也可以选择要删除的饲料信息直接点击“删除按钮”进行饲料信息删除。
(9)投料信息:管理员点击“投料信息”会显示出所有的投料信息,支持通过饲料编号或者饲料名称对投料信息进行查询,如果想要添加新的投料信息,点击“添加”按钮,输入相关信息,点击“提交”按钮就可以添加了,同时可以选择某一条投料信息,点击“删除”进行删除。
2.2.2非功能性需求分析
猪场管理系统的非功能性需求比如自助猪场管理系统的安全性怎么样,可靠性怎么样,性能怎么样,可拓展性怎么样等。具体可以表示在如下3-1表格中:
表2.1 猪场管理系统非功能需求表
|
安全性 |
主要指猪场管理系统数据库的安装,数据库的使用和密码的设定必须合乎规范。 |
|
可靠性 |
可靠性是指猪场管理系统能够安装用户的指示进行操作,经过测试,可靠性90%以上。 |
|
性能 |
性能是影响猪场管理系统占据市场的必要条件,所以性能最好要佳才好。 |
|
可扩展性 |
比如数据库预留多个属性,比如接口的使用等确保了系统的非功能性需求。 |
|
易用性 |
用户只要跟着猪场管理系统的页面展示内容进行操作,就可以了。 |
|
可维护性 |
猪场管理系统开发的可维护性是非常重要的,经过测试,可维护性没有问题 |
2.3系统用例分析
猪场管理系统中普通用户角色用例图如图2.1所示:

图2.1 普通用户角色用例图
猪场管理系统中管理员角色用例图如图2.2所示:

图2.2 管理员角色用例图
第 3 章猪场管理系统总体设计
在分析了项目开发的背景、意义以及其开发的可行性后,接下来就是探讨项目的功能划分,以及具体实现的时候对项目数据库各种表的设计,在本章会做一个系统的介绍。
3.1系统功能模块设计
系功能模块的设计就是把系统具体要实现哪些功能,功能如何划分做一个系统的架构,以模块图的方式展示出来,方便我们进行功能得罗列以及涉及。在系统的功能方面,项目分成了管理员+系统用户两个模块,每个模块登录进去对应相应的功能,具体的功能模块图如图3.1所示。

图3.1 猪场管理系统功能模块图
3.2数据库设计
数据库的设计承载者系统的各种数据,在一个系统中各种数据都需要一个专门的容器,数据库就是这个容器,在建立数据库的时候,主要是数据库模型的设计以及各个数据库表的设计两部分。
3.2.1数据库概念结构设计
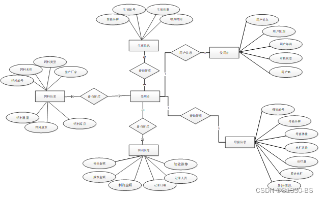
下面是整个猪场管理系统中主要的数据库表总E-R实体关系图。

图3.2 猪场管理系统总E-R关系图
3.2.2数据库逻辑结构设计
通过前面E-R关系图可以看到项目需要创建很多个数据表。以下是项目中的主要数据库表的关系模型:
表body_weight_data (体重数据)
|
编号 |
名称 |
数据类型 |
长度 |
小数位 |
允许空值 |
主键 |
默认值 |
说明 |
|
1 |
body_weight_data_id |
int |
10 |
0 |
N |
Y |
体重数据ID |
|
|
2 |
pig_number |
varchar |
64 |
0 |
N |
N |
生猪编号 |
|
|
3 |
pig_weight |
varchar |
64 |
0 |
Y |
N |
生猪体重 |
|
|
4 |
record_date |
date |
10 |
0 |
Y |
N |
记录日期 |
|
|
5 |
recording_personnel |
int |
10 |
0 |
Y |
N |
0 |
记录人员 |
|
6 |
detailed_remarks |
text |
65535 |
0 |
Y |
N |
详情备注 |
|
|
7 |
recommend |
int |
10 |
0 |
N |
N |
0 |
智能推荐 |
|
8 |
create_time |
datetime |
19 |
0 |
N |
N |
CURRENT_TIMESTAMP |
创建时间 |
|
9 |
update_time |
timestamp |
19 |
0 |
N |
N |
CURRENT_TIMESTAMP |
更新时间 |
表breeding_information (配种信息)
|
编号 |
名称 |
数据类型 |
长度 |
小数位 |
允许空值 |
主键 |
默认值 |
说明 |
|
1 |
breeding_information_id |
int |
10 |
0 |
N |
Y |
配种信息ID |
|
|
2 |
sow_number |
varchar |
64 |
0 |
Y |
N |
母猪编号 |
|
|
3 |
sow_breed |
varchar |
64 |
0 |
Y |
N |
母猪品种 |
|
|
4 |
breeding_time |
date |
10 |
0 |
Y |
N |
配种时间 |
|
|
5 |
expected_production_date |
date |
10 |
0 |
Y |
N |
预计生产日期 |
|
|
6 |
days_from_production |
int |
10 |
0 |
Y |
N |
0 |
距离生产天数 |
|
7 |
recording_personnel |
int |
10 |
0 |
Y |
N |
0 |
记录人员 |
|
8 |
notes_details |
text |
65535 |
0 |
Y |
N |
备注详情 |
|
|
9 |
recommend |
int |
10 |
0 |
N |
N |
0 |
智能推荐 |
|
10 |
create_time |
datetime |
19 |
0 |
N |
N |
CURRENT_TIMESTAMP |
创建时间 |
|
11 |
update_time |
timestamp |
19 |
0 |
N |
N |
CURRENT_TIMESTAMP |
更新时间 |
表feeding_information (投料信息)
|
编号 |
名称 |
数据类型 |
长度 |
小数位 |
允许空值 |
主键 |
默认值 |
说明 |
|
1 |
feeding_information_id |
int |
10 |
0 |
N |
Y |
投料信息 ID |
|
|
2 |
feed_number |
varchar |
64 |
0 |
Y |
N |
饲料编号 |
|
|
3 |
feed_name |
varchar |
64 |
0 |
Y |
N |
饲料名称 |
|
|
4 |
feed_type |
varchar |
64 |
0 |
Y |
N |
饲料类型 |
|
|
5 |
feed_storage |
varchar |
64 |
0 |
Y |
N |
饲料库存 |
|
|
6 |
feed_input |
varchar |
64 |
0 |
Y |
N |
投入饲料 |
|
|
7 |
recording_personnel |
int |
10 |
0 |
Y |
N |
0 |
记录人员 |
|
8 |
details |
text |
65535 |
0 |
Y |
N |
详情信息 |
|
|
9 |
recommend |
int |
10 |
0 |
N |
N |
0 |
智能推荐 |
|
10 |
create_time |
datetime |
19 |
0 |
N |
N |
CURRENT_TIMESTAMP |
创建时间 |
|
11 |
update_time |
timestamp |
19 |
0 |
N |
N |
CURRENT_TIMESTAMP |
更新时间 |
表feed_information (饲料信息)
|
编号 |
名称 |
数据类型 |
长度 |
小数位 |
允许空值 |
主键 |
默认值 |
说明 |
|
1 |
feed_information_id |
int |
10 |
0 |
N |
Y |
饲料信息ID |
|
|
2 |
feed_number |
varchar |
64 |
0 |
Y |
N |
饲料编号 |
|
|
3 |
feed_name |
varchar |
64 |
0 |
Y |
N |
饲料名称 |
|
|
4 |
feed_type |
varchar |
64 |
0 |
Y |
N |
饲料类型 |
|
|
5 |
manufacturer |
varchar |
64 |
0 |
Y |
N |
生产厂家 |
|
|
6 |
feed_weight |
varchar |
64 |
0 |
Y |
N |
饲料重量 |
|
|
7 |
feed_cost |
varchar |
64 |
0 |
Y |
N |
饲料成本 |
|
|
8 |
feed_storage |
varchar |
64 |
0 |
Y |
N |
饲料库存 |
|
|
9 |
recording_personnel |
int |
10 |
0 |
Y |
N |
0 |
记录人员 |
|
10 |
remarks |
text |
65535 |
0 |
Y |
N |
备注信息 |
|
|
11 |
recommend |
int |
10 |
0 |
N |
N |
0 |
智能推荐 |
|
12 |
create_time |
datetime |
19 |
0 |
N |
N |
CURRENT_TIMESTAMP |
创建时间 |
|
13 |
update_time |
timestamp |
19 |
0 |
N |
N |
CURRENT_TIMESTAMP |
更新时间 |
表ordinary_users (普通用户)
|
编号 |
名称 |
数据类型 |
长度 |
小数位 |
允许空值 |
主键 |
默认值 |
说明 |
|
1 |
ordinary_users_id |
int |
10 |
0 |
N |
Y |
普通用户ID |
|
|
2 |
user_name |
varchar |
64 |
0 |
Y |
N |
用户姓名 |
|
|
3 |
user_gender |
varchar |
64 |
0 |
Y |
N |
用户性别 |
|
|
4 |
user_age |
varchar |
64 |
0 |
Y |
N |
用户年龄 |
|
|
5 |
examine_state |
varchar |
16 |
0 |
N |
N |
已通过 |
审核状态 |
|
6 |
recommend |
int |
10 |
0 |
N |
N |
0 |
智能推荐 |
|
7 |
user_id |
int |
10 |
0 |
N |
N |
0 |
用户ID |
|
8 |
create_time |
datetime |
19 |
0 |
N |
N |
CURRENT_TIMESTAMP |
创建时间 |
|
9 |
update_time |
timestamp |
19 |
0 |
N |
N |
CURRENT_TIMESTAMP |
更新时间 |
表pig_classification (生猪分类)
|
编号 |
名称 |
数据类型 |
长度 |
小数位 |
允许空值 |
主键 |
默认值 |
说明 |
|
1 |
pig_classification_id |
int |
10 |
0 |
N |
Y |
生猪分类ID |
|
|
2 |
pig_breeds |
varchar |
64 |
0 |
Y |
N |
生猪品种 |
|
|
3 |
recommend |
int |
10 |
0 |
N |
N |
0 |
智能推荐 |
|
4 |
create_time |
datetime |
19 |
0 |
N |
N |
CURRENT_TIMESTAMP |
创建时间 |
|
5 |
update_time |
timestamp |
19 |
0 |
N |
N |
CURRENT_TIMESTAMP |
更新时间 |
表pig_information (生猪信息)
|
编号 |
名称 |
数据类型 |
长度 |
小数位 |
允许空值 |
主键 |
默认值 |
说明 |
|
1 |
pig_information_id |
int |
10 |
0 |
N |
Y |
生猪信息ID |
|
|
2 |
pig_number |
varchar |
64 |
0 |
N |
N |
生猪编号 |
|
|
3 |
pig_breeds |
varchar |
64 |
0 |
Y |
N |
生猪品种 |
|
|
4 |
pig_weight |
varchar |
64 |
0 |
Y |
N |
生猪体重 |
|
|
5 |
feeding_time |
varchar |
64 |
0 |
Y |
N |
喂养时间 |
|
|
6 |
recording_personnel |
int |
10 |
0 |
Y |
N |
0 |
记录人员 |
|
7 |
remarks |
text |
65535 |
0 |
Y |
N |
备注信息 |
|
|
8 |
recommend |
int |
10 |
0 |
N |
N |
0 |
智能推荐 |
|
9 |
create_time |
datetime |
19 |
0 |
N |
N |
CURRENT_TIMESTAMP |
创建时间 |
|
10 |
update_time |
timestamp |
19 |
0 |
N |
N |
CURRENT_TIMESTAMP |
更新时间 |
表profit_information (利润信息)
|
编号 |
名称 |
数据类型 |
长度 |
小数位 |
允许空值 |
主键 |
默认值 |
说明 |
|
1 |
profit_information_id |
int |
10 |
0 |
N |
Y |
利润信息ID |
|
|
2 |
sold_amount |
varchar |
64 |
0 |
Y |
N |
售出金额 |
|
|
3 |
cost_amount |
varchar |
64 |
0 |
Y |
N |
成本金额 |
|
|
4 |
profit_amount |
varchar |
64 |
0 |
Y |
N |
利润金额 |
|
|
5 |
record_date |
date |
10 |
0 |
Y |
N |
记录日期 |
|
|
6 |
recording_personnel |
int |
10 |
0 |
Y |
N |
0 |
记录人员 |
|
7 |
details |
text |
65535 |
0 |
Y |
N |
详情信息 |
|
|
8 |
recommend |
int |
10 |
0 |
N |
N |
0 |
智能推荐 |
|
9 |
create_time |
datetime |
19 |
0 |
N |
N |
CURRENT_TIMESTAMP |
创建时间 |
|
10 |
update_time |
timestamp |
19 |
0 |
N |
N |
CURRENT_TIMESTAMP |
更新时间 |
表sow_information (母猪信息)
|
编号 |
名称 |
数据类型 |
长度 |
小数位 |
允许空值 |
主键 |
默认值 |
说明 |
|
1 |
sow_information_id |
int |
10 |
0 |
N |
Y |
母猪信息ID |
|
|
2 |
sow_number |
varchar |
64 |
0 |
N |
N |
母猪编号 |
|
|
3 |
sow_breed |
varchar |
64 |
0 |
Y |
N |
母猪品种 |
|
|
4 |
sow_weight |
varchar |
64 |
0 |
Y |
N |
母猪体重 |
|
|
5 |
number_of_listings |
varchar |
64 |
0 |
Y |
N |
出栏次数 |
|
|
6 |
listing_quantity |
varchar |
64 |
0 |
Y |
N |
出栏量 |
|
|
7 |
accumulated_listings |
varchar |
64 |
0 |
Y |
N |
累计出栏 |
|
|
8 |
recording_personnel |
int |
10 |
0 |
Y |
N |
0 |
记录人员 |
|
9 |
remarks |
text |
65535 |
0 |
Y |
N |
备注信息 |
|
|
10 |
recommend |
int |
10 |
0 |
N |
N |
0 |
智能推荐 |
|
11 |
create_time |
datetime |
19 |
0 |
N |
N |
CURRENT_TIMESTAMP |
创建时间 |
|
12 |
update_time |
timestamp |
19 |
0 |
N |
N |
CURRENT_TIMESTAMP |
更新时间 |
第 4 章关键模块的设计与实现
4.1登录模块
管理员、普通用户在登录界面输入账号+密码,点击“登录”按钮,系统在用户数据库表中会对管理员和普通用户的账号进行匹配,账号+密码正确的话,就会登录到系统中各个用户的主管理界面,否则提示对应的信息,返回到登录的界面,其主界面展示如下图4.1所示。
图4.1 登录界面图
登录关键代码如下所示。
/**
* 登录
* @param data
* @param httpServletRequest
* @return
*/
@PostMapping("login")
public Map<String, Object> login(@RequestBody Map<String, String> data, HttpServletRequest httpServletRequest) {
log.info("[执行登录接口]");
String username = data.get("username");
String email = data.get("email");
String phone = data.get("phone");
String password = data.get("password");
List resultList = null;
Map<String, String> map = new HashMap<>();
if(username != null && "".equals(username) == false){
map.put("username", username);
resultList = service.select(map, new HashMap<>()).getResultList();
}
else if(email != null && "".equals(email) == false){
map.put("email", email);
resultList = service.select(map, new HashMap<>()).getResultList();
}
else if(phone != null && "".equals(phone) == false){
map.put("phone", phone);
resultList = service.select(map, new HashMap<>()).getResultList();
}else{
return error(30000, "账号或密码不能为空");
}
if (resultList == null || password == null) {
return error(30000, "账号或密码不能为空");
}
//判断是否有这个用户
if (resultList.size()<=0){
return error(30000,"用户不存在");
}
User byUsername = (User) resultList.get(0);
Map<String, String> groupMap = new HashMap<>();
groupMap.put("name",byUsername.getUserGroup());
List groupList = userGroupService.select(groupMap, new HashMap<>()).getResultList();
if (groupList.size()<1){
return error(30000,"用户组不存在");
}
UserGroup userGroup = (UserGroup) groupList.get(0);
//查询用户审核状态
if (!StringUtils.isEmpty(userGroup.getSourceTable())){
String sql = "select examine_state from "+ userGroup.getSourceTable() +" WHERE user_id = " + byUsername.getUserId();
String res = String.valueOf(service.runCountSql(sql).getSingleResult());
if (res==null){
return error(30000,"用户不存在");
}
if (!res.equals("已通过")){
return error(30000,"该用户审核未通过");
}
}
//查询用户状态
if (byUsername.getState()!=1){
return error(30000,"用户非可用状态,不能登录");
}
String md5password = service.encryption(password);
if (byUsername.getPassword().equals(md5password)) {
// 存储Token到数据库
AccessToken accessToken = new AccessToken();
accessToken.setToken(UUID.randomUUID().toString().replaceAll("-", ""));
accessToken.setUser_id(byUsername.getUserId());
tokenService.save(accessToken);
// 返回用户信息
JSONObject user = JSONObject.parseObject(JSONObject.toJSONString(byUsername));
user.put("token", accessToken.getToken());
JSONObject ret = new JSONObject();
ret.put("obj",user);
return success(ret);
} else {
return error(30000, "账号或密码不正确");
}
}
4.2注册模块
不是猪场管理系统中用户的是可以在线进行注册的,当用户点击“注册”按钮的时候,当填写上自己的账号+密码+确认密码+昵称+邮箱+手机号等信息后再点击“注册”按钮后将会先验证输入的有没有空数据,再次验证密码和确认密码是否是一样的,最后验证输入的账户名和数据库表中已经注册的账户名是否重复,只有都验证没问题后即可注册成功。其用户注册界面展示如下图4.2所示。
图4.2注册界面图
注册关键代码如下所示。
/**
* 注册
* @param user
* @return
*/
@PostMapping("register")
public Map<String, Object> signUp(@RequestBody User user) {
// 查询用户
Map<String, String> query = new HashMap<>();
query.put("username",user.getUsername());
List list = service.select(query, new HashMap<>()).getResultList();
if (list.size()>0){
return error(30000, "用户已存在");
}
user.setUserId(null);
user.setPassword(service.encryption(user.getPassword()));
service.save(user);
return success(1);
}
/**
* 用户ID:[0,8388607]用户获取其他与用户相关的数据
*/
@Id
@GeneratedValue(strategy = GenerationType.IDENTITY)
@Column(name = "user_id")
private Integer userId;
/**
* 账户状态:[0,10](1可用|2异常|3已冻结|4已注销)
*/
@Basic
@Column(name = "state")
private Integer state;
/**
* 所在用户组:[0,32767]决定用户身份和权限
*/
@Basic
@Column(name = "user_group")
private String userGroup;
/**
* 上次登录时间:
*/
@Basic
@Column(name = "login_time")
private Timestamp loginTime;
/**
* 手机号码:[0,11]用户的手机号码,用于找回密码时或登录时
*/
@Basic
@Column(name = "phone")
private String phone;
/**
* 手机认证:[0,1](0未认证|1审核中|2已认证)
*/
@Basic
@Column(name = "phone_state")
private Integer phoneState;
/**
* 用户名:[0,16]用户登录时所用的账户名称
*/
@Basic
@Column(name = "username")
private String username;
/**
* 昵称:[0,16]
*/
@Basic
@Column(name = "nickname")
private String nickname;
/**
* 密码:[0,32]用户登录所需的密码,由6-16位数字或英文组成
*/
@Basic
@Column(name = "password")
private String password;
/**
* 邮箱:[0,64]用户的邮箱,用于找回密码时或登录时
*/
@Basic
@Column(name = "email")
private String email;
/**
* 邮箱认证:[0,1](0未认证|1审核中|2已认证)
*/
@Basic
@Column(name = "email_state")
private Integer emailState;
/**
* 头像地址:[0,255]
*/
@Basic
@Column(name = "avatar")
private String avatar;
/**
* 创建时间:
*/
@Basic
@Column(name = "create_time")
@JsonFormat(pattern = "yyyy-MM-dd HH:mm:ss")
private Timestamp createTime;
@Basic
@Transient
private String code;
}
4.3系统用户模块
管理员可以对系统中所有的用户角色进行管控,包含了管理员以及普通用户这两种角色,如果需要添加新的用户,点击页面中的“添加”按钮根据提示输入上用户信息,点击“提交”以后在对应的用户界面就可以查看到了,可以点击用户后面的“删除”按钮直接删除某一用户,这里以普通用户为例。界面如下图4.3所示。
图4.系统用户界面图
系统用户关键代码如下所示。
@PostMapping("/add")
@Transactional
public Map<String, Object> add(HttpServletRequest request) throws IOException {
service.insert(service.readBody(request.getReader()));
return success(1);
}
@Transactional
public Map<String, Object> addMap(Map<String,Object> map){
service.insert(map);
return success(1);
}
public Map<String,Object> readBody(BufferedReader reader){
BufferedReader br = null;
StringBuilder sb = new StringBuilder("");
try{
br = reader;
String str;
while ((str = br.readLine()) != null){
sb.append(str);
}
br.close();
String json = sb.toString();
return JSONObject.parseObject(json, Map.class);
}catch (IOException e){
e.printStackTrace();
}finally{
if (null != br){
try{
br.close();
}catch (IOException e){
e.printStackTrace();
}
}
}
return null;
}
public void insert(Map<String,Object> body){
StringBuffer sql = new StringBuffer("INSERT INTO ");
sql.append("`").append(table).append("`").append(" (");
for (Map.Entry<String,Object> entry:body.entrySet()){
sql.append("`"+humpToLine(entry.getKey())+"`").append(",");
}
sql.deleteCharAt(sql.length()-1);
sql.append(") VALUES (");
for (Map.Entry<String,Object> entry:body.entrySet()){
Object value = entry.getValue();
if (value instanceof String){
sql.append("'").append(entry.getValue()).append("'").append(",");
}else {
sql.append(entry.getValue()).append(",");
}
}
sql.deleteCharAt(sql.length() - 1);
sql.append(")");
log.info("[{}] - 插入操作:{}",table,sql);
Query query = runCountSql(sql.toString());
query.executeUpdate();
}
4.4母猪信息模块
点击“母猪信息”这个菜单,可以查看到系统中所有添加的母猪信息,支持通过母猪编号或者母猪品种对母猪信息进行查询,如果想要了解某一母猪的详细信息,点击后面的“详情”会进入详情界面,用户和管理员如果想要选择某一母猪,点击“配种”按钮,根据提示填写对应的信息,点击“提交”按钮,信息没有错误在数据库就会提交成功,配种成功。界面如下图4.4所示。
图4.4 母猪信息界面图
母猪信息代码如下。
@RequestMapping(value = {"/count_group", "/count"})
public Map<String, Object> count(HttpServletRequest request) {
Query count = service.count(service.readQuery(request), service.readConfig(request));
return success(count.getResultList());
}
4.5配种信息模块
管理员点击“配种信息”会显示出所有的配种信息,支持通过母猪编号或者母猪品种对配种信息进行查询,如果想要添加新的配种信息,点击“添加”按钮,输入相关信息,点击“提交”按钮就可以添加了,同时可以选择某一条配种信息,点击“删除”进行删除。界面如下图4.5所示。
图4.5配种信息界面图
配种信息关键代码如下所示。
@RequestMapping(value = {"/avg_group", "/avg"})
public Map<String, Object> avg(HttpServletRequest request) {
Query count = service.avg(service.readQuery(request), service.readConfig(request));
return success(count.getResultList());
}
4.6体重数据模块
管理员点击“体重数据”会显示出所有的体重数据信息,支持通过生猪编号或者生猪体重对体重数据信息进行查询,如果想要添加新的体重数据信息,点击“添加”按钮,输入相关信息,点击“提交”按钮就可以添加了,同时可以选择某一条体重数据信息,点击“删除”进行删除。界面如下图4.6所示。
图4.6 体重数据界面图
4.7饲料信息模块
点击“饲料信息”这个菜单,可以查看到系统中所有添加的饲料信息,支持通过饲料名称对饲料信息进行查询,如果想要了解某一饲料的详细信息,点击后面的“详情”会进入详情界面,用户和管理员如果想要选择某一饲料,点击“投料”按钮,根据提示填写对应的信息,点击“提交”按钮,信息没有错误在数据库就会提交成功,投料成功。界面如下图4.5所示。
图4.7饲料信息界面图
4.8投料信息模块
管理员点击“投料信息”会显示出所有的投料信息,支持通过饲料编号或者饲料名称对投料信息进行查询,如果想要添加新的投料信息,点击“添加”按钮,输入相关信息,点击“提交”按钮就可以添加了,同时可以选择某一条投料信息,点击“删除”进行删除。界面如下图4.8所示。
图4.8 投料信息界面图
4.9利润信息模块
点击“利润信息”这个菜单,可以查看到系统中所有添加的利润信息,支持通过售出金额或者成本金额对利润信息进行查询,添加新的利润信息,点击“添加”按钮,根据提示输入利润信息,点击“提交”按钮,新的利润信息就在系统中显示出来了,也可以对添加的利润信息进行删除。界面如下图4.9所示。
图4.9 利润信息界面图
第 5 章系统实验与结果分析
5.1测试的目的
通过前面章节的介绍,我们可以看到本猪场管理系统已经完成了,但是能不能投入使用还是未知,因为在每个项目正式使用之前必须对开发的项目进行测试,如果不进行测试一旦投入使用可能会出现很多未可知的问题,比如使用人数太多导致系统瘫痪,比如某一功能存在bug信息填写错误等等,这些错误将给使用者带来很多的困扰,甚至造成更大的损失,因此测试是项目投入使用的最后一步,为用户提供一个运行顺畅、完美的项目也就是我们进行最后测试的目的。
5.2系统部分测试
用户登录功能测试:
表5.1 用户登录功能测试表
|
测试名称 |
测试功能 |
操作过程 |
预期结果 |
测试结果 |
|
用户登录模块测试 |
用户登录成功的情况 |
点击前登录界面输入账号和密码分别输入admin和admin后点击“登录”按钮。 |
登录成功并调整到用户界面 |
正确 |
生猪信息添加功能测试:
表5.2 生猪信息添加功能测试表
|
测试名称 |
测试功能 |
操作过程 |
预期结果 |
测试结果 |
|
生猪信息添加模块测试 |
生猪信息添加成功的情况 |
在生猪信息的页面中将点击添加,输入生猪相关信息,输入正确的信息后然后点击“提交”按钮。 |
提示添加成功 |
正确 |
|
生猪信息添加模块测试 |
生猪信息添加失败的情况 |
在生猪信息页面中不填写的生猪编号,其他信息正常输入“提交”按钮。 |
提示“添加失败,信息不能为空” |
正确 |
查询母猪信息功能模块测试:
表5.3 查询母猪信息功能测试表
|
测试名称 |
测试功能 |
操作过程 |
预期结果 |
测试结果 |
|
查询母猪信息功能测试 |
查询成功的情况 |
在母猪信息界面输入母猪编号进行查询 |
查询成功 |
正确 |
配种信息添加功能测试:
表5.4 配种信息添加功能测试表
|
测试名称 |
测试功能 |
操作过程 |
预期结果 |
测试结果 |
|
配种信息添加模块测试 |
配种信息添加成功的情况 |
在配种信息的页面中将点击添加,输入配种信息相关信息,输入正确的信息后然后点击“提交”按钮。 |
提示添加成功 |
正确 |
|
配种信息添加模块测试 |
配种信息添加失败的情况 |
在配种信息页面中不填写的母猪编号或者母猪名称,其他信息正常输入“提交”按钮。 |
提示“添加失败,信息不能为空” |
正确 |
5.3系统测试结果
通过编写猪场管理系统的测试用例,已经检测完毕用户的登录模块、生猪信息添加模块、查询利润信息模块、配种信息添加模块的功能测试,在对以上功能得测试过程中,发现了系统中的很多漏送并进行了完善,经过多人在线进行测试,系统完全可以正常运行,当然在后期的维护中系统将不断完善。
第 6 章结论
在开发本猪场管理系统之前我胸有成竹,觉得很简单,但在实际的开发中我发现了自身的很多问题,许多编程思想和方法都还没有掌握牢靠,比如Jquery、AJAX 、Spring、SpringMVC等许多Java Web开发技术,通过开发这个猪场管理系统我成长了很多,懂得了做什么事情都要脚踏实地,不能眼高手低,在本次猪场管理系统的开发中我逐渐掌握逐渐熟悉的技术。
本次猪场管理系统的开发中我还学会了例如良好的编程思想和完善的规划思想。在着手编程之前需要罗列出程序框架的大概,脑海中构建出程序的主题框架。做好这一步我们才能胸有成竹的经行开发项目。当设计框架了熟于心之后,需要思考本次编程所需的主要知识点和技术点,并充分学习。如此一来项目的开发才能循序渐进、如丝般顺滑,长久以往就能养成良好的开发习惯。一个程序好不好还要看出的bug多不多,如果在项目完成前做好bug的查验与预防可能发生的事故才能保证程序的稳定长久性运行。如果项目在完工后出现各种问题自己,那么在进入社会后,不仅会给公司团队带来麻烦和增加不必要的工作,还会导致客户流失,公司对自己的评价下降。
在本次项目中我也暴露了诸多问题。对于Java的编程知识有所欠缺,环境配置和算法上出现诸多问题,时常导致项目运行出错,或者目标的实现有问题。或者实现想法时算法未优化,使得代码冗长,程序运行不顺畅。
参考文献
[1]杨英樱,乔运华,班玉荣.基于spring boot微服务架构的RS10系统管理[J].制造业自动化,2021,43(12):193-196.
[2]李雅琴.Java编程语言的优势及其应用实践研究[J].互联网周刊,2021(24):60-62.
[3]涂华燕.基于MySQL宿舍管理系统数据库设计[J].电脑编程技巧与维护,2021(12):104-106.DOI:10.16184/j.cnki.comprg.2021.12.038.
[4]安沈昊,于荣欢.基于MySQL的天地一体化网络结构数据库构建[J].兵工自动化,2021,40(12):66-70.
[5]丁海洋,王昊翔,姚全珠.基于MVVM框架的汽车销售管理系统设计与实现[J].电子制作,2021(22):55-56+8.DOI:10.16589/j.cnki.cn11-3571/tn.2021.22.019.
[6]Sufyan bin Uzayr. Mastering Java:A Beginner's Guide[M].CRC Press:2021-11-01.
[7]单树倩,任佳勋.基于SpringBoot和Vue框架的数据库原理网站设计与实现[J].电脑知识与技术,2021,17(30):40-41+50.DOI:10.14004/j.cnki.ckt.2021.2868.
[8]王帅. 信息化猪场管理系统设计及其在繁殖母猪场的应用[D].石河子大学,2021.
[9]王亮亮.智能精准畜禽养殖管理系统设计——以猪的养殖为例[J].山东商业职业技术学院学报,2021,21(02):107-110.DOI:10.13396/j.cnki.jsict.2021.02.025.
[10]青林,王春光,靳敏,乌兰图雅.基于Django的小型规模化猪场管理系统的设计与实现[J].黑龙江畜牧兽医,2021(02):1-5+158-159.DOI:10.13881/j.cnki.hljxmsy.2020.02.0387.
[11]王瑞年,张佳,黄守婷.数字化养猪管理体系建设实践[J].今日养猪业,2021(01):9-13.
[12]柴捷.我国物联网猪场应用现状与发展趋势[J].猪业科学,2020,37(12):86-89.
[13]王帅,胡小亮,黄涛,谢彪,聂存喜,杨志维,郝科兴,王静,胡广东.信息化管理系统在母猪生产中的应用效果评价[J].家畜生态学报,2020,41(11):74-78.
[14]青林. 北方地区小型养猪场数字化管理系统研究[D].内蒙古农业大学,2020.DOI:10.27229/d.cnki.gnmnu.2020.000855.
[15]谢露露. 智能化母猪饲养管理系统设计与研发[D].西南大学,2020.DOI:10.27684/d.cnki.gxndx.2020.000988.
[16]王学敏,方晓敏,付言峰,涂枫,王丽,李碧侠,赵为民,徐小波,任守文.猪场财务报销软件设计与使用[J].猪业科学,2020,37(01):136-137.
[17]Kan Ji,Xiaojun Chen,Aoming Qin,Jia Liu,Jinmei Wu. Design and Implementation of Teaching Quality Evaluation System Based on SpringBoot[C]//第七届计算与信息科学国际学术会议论文集.,2019:444-452.
[18]马官军,刘向东.猪场生产管理系统的应用和研究进展[J].猪业科学,2019,36(05):122-124.
[19]Shufan Liu,Ximei Li,Peng Sun. Design and Implementation of Communication Base Station Survey System based on Springboot[C]//2018年智慧教育与人工智能发展学术会议论文集(第一部分).,2018:34-36.
[20]李新建, 智能猪场数字化管理系统开发及应用. 河南省,河南农业大学,2018-12-01.
致谢
至此论文结束,感谢您的阅读。在此我要特别的感谢我的导师,虽然我在实习期间很忙,论文撰写的时候经常是停停改改,但是我的导师依旧十分的负责,时不时的询问我的任务进展情况,跟进我的论文进度,在指导老师的帮助下,我逐步完成了自己的论文和程序,从导师身上也学习到很多知识和经验,这些知识和经验令我受益匪浅。同时我也从导师身上看到了自己的不足,不论是在技术层面上还是在对待工作的态度上,导师如同明镜一般照出了我的缺点我的不足。此外,我还要感谢在我实习期间在论文和程序上帮助过我的同学和社会人士,此前我对于springboot框架方面的一些知识还不了解,是他们在我编写程序过程中给了我很多的启发和感想,也帮助了我对于程序的调试和检测。没有他们我是不能顺利完成本次毕业设计的。至此,我的毕业设计就花上了一个圆满的句号了。
免费领取项目源码,请关注❤点赞收藏并私信博主,谢谢-
免费领取项目源码,请关注❤点赞收藏并私信博主,谢谢-
免费领取项目源码,请关注❤点赞收藏并私信博主,谢谢-
更多推荐



所有评论(0)