数字政府智慧政务+AI大模型接入及应用方案:技术方案设计(AI大模型选择、数据接口设计、系统集成方案)、数据管理与治理、系统功能
全面总结项目成果,编制总结报告,为后续工作提供参考。
本文是一份详尽的《数字政府智慧政务 + AI 大模型接入及应用方案》,旨在通过引入 AI 大模型技术,全面提升全省一体化政务平台的智能化水平,优化政务服务流程,增强用户体验,降低运营成本,并为政府决策提供科学依据。
方案从项目背景与目标、范围、需求分析,到技术方案设计、数据管理与治理、系统功能模块,再到用户界面设计、系统安全、性能优化、部署与运维、培训与支持、项目进度与里程碑、预算与资源、法律与合规、项目评估与考核,以及后续规划与扩展等多个方面进行了全面而细致的阐述,提供了数字政府智慧政务与 AI 大模型深度融合的完整实施路径与执行细节。




















1. 项目背景与目标
-
项目背景 :数字化转型下,传统政务服务平台在效率、个性化服务等方面不足,AI 大模型能提升政务服务智能化水平,满足公众对高效、精准服务的需求。
-
项目目标 :通过 AI 大模型技术提升服务效率、优化用户体验、降低运营成本、增强决策支持、保障数据安全,实现政务服务智能化升级。
2. 项目需求分析
-
业务需求 :涵盖智能化处理政务业务、高效数据处理、跨部门协同、安全保障等,以提升政务服务整体效能。
-
技术需求 :包括大规模数据处理、高性能计算、高效自然语言处理等,确保系统稳定性和响应速度。
-
用户需求 :针对政府部门、企事业单位、公众用户,满足其在功能性、性能、安全性与合规性、用户体验等方面的需求。
-
安全需求 :保障数据传输与存储安全,实施严格访问控制,防范安全威胁,确保政务数据与用户隐私安全。
3. 技术方案设计
-
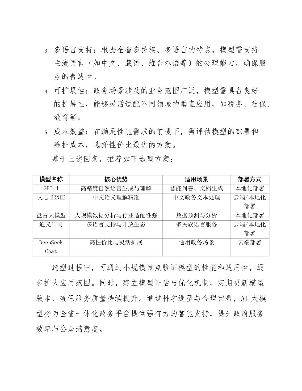
AI 大模型选型 :综合考虑政务场景需求,选择合适的 AI 大模型,如 GPT-4、文心 ERNIE 等,确保高精度、强泛化能力等。
-
平台架构设计 :采用分层架构,包括数据层、模型层、应用层和交互层,实现系统灵活性、扩展性和高可用性。
-
数据接口设计 :遵循高效、安全、可扩展原则,采用 RESTful API 等形式,支持数据传输加密与身份认证。
-
系统集成方案 :实现 AI 大模型与现有政务系统的无缝集成,确保数据交互、功能协同和性能优化。
4. 数据管理与治理
-
数据采集与清洗 :多渠道采集数据,建立统一采集标准,确保数据质量。
-
数据存储与管理 :构建分布式存储架构,支持多种数据类型,确保数据高效访问与安全存储。
-
数据安全与隐私保护 :采用加密、访问控制等技术,遵循法律法规,保护数据安全与隐私。
-
数据质量控制 :建立数据质量监控体系,确保数据准确性、一致性、完整性和时效性。
5. 系统功能模块
-
智能客服模块 :利用自然语言处理技术,实现智能问答、多轮对话等功能,提供 24 小时在线服务。
-
智能审批模块 :通过 OCR 技术和 AI 模型,实现审批材料自动分析、分类和决策,提升审批效率。
-
智能推荐模块 :基于用户画像和行为数据,提供个性化服务推荐,提高用户满意度。
-
智能分析模块 :借助 AI 大模型深度学习和数据分析能力,为政府决策提供科学支撑。
6. 用户界面设计
-
用户界面原型 :采用模块化设计,分为导航区、功能区、内容展示区及操作反馈区,提高操作效率。
-
用户体验优化 :遵循简洁、清晰原则,减少操作步骤,引入智能提示等功能,提升用户体验。
-
界面交互设计 :采用扁平化设计风格,支持多模态交互,确保流畅交互体验。
-
界面风格设计 :以浅色系为主,搭配深色字体,提供专业、一致的视觉体验。
7. 系统安全方案
-
身份认证与授权 :引入数字证书、动态口令等技术,结合 RBAC 模型,确保用户身份合法性和数据访问合规性。
-
数据加密与传输安全 :采用国密算法对数据加密,确保数据在传输和存储中的安全性。
-
安全审计与监控 :建立完善的安全审计机制,对系统运行状态、数据访问等进行实时监控和审计。
-
应急响应与恢复 :制定完善应急预案,快速响应并恢复系统,降低安全事件影响。
8. 性能优化与测试
-
性能测试方案 :模拟不同负载场景,评估系统性能指标,如响应时间、吞吐量等。
-
性能优化策略 :从负载均衡、数据库优化、缓存机制等方面优化系统性能。
-
负载测试与压力测试 :评估系统在高负载和极限情况下的稳定性和性能表现。
-
系统稳定性测试 :通过模拟长时间运行、故障恢复等场景,验证系统稳定性和可靠性。
9. 部署与运维方案
-
系统部署方案 :采用分布式架构,基于云计算平台,实现资源动态分配和伸缩。
-
运维管理方案 :构建监控与告警机制,加强日志管理与分析,制定故障排查与恢复流程。
-
故障处理与恢复 :建立完善故障处理机制,确保快速定位和解决故障。
-
系统升级与维护 :制定系统升级策略,定期进行维护和优化,确保系统稳定运行。
10. 培训与支持
-
用户培训方案 :设计分层次培训课程,满足不同用户需求,提升用户操作能力和满意度。
-
技术支持与服务 :组建专业技术支持团队,提供全天候服务,确保系统稳定运行。
-
用户反馈与改进 :建立多渠道反馈机制,及时响应和处理用户反馈,推动平台持续改进。
-
持续优化与更新 :根据用户需求和技术发展,持续优化系统功能和性能。
11. 项目进度与里程碑
-
项目计划与进度 :详细规划项目各阶段任务、时间节点,确保项目有序推进。
-
关键里程碑 :明确项目关键节点,如需求确认、技术方案评审、上线等,确保项目目标实现。
-
风险管理与应对 :识别潜在风险,制定应对措施,降低风险对项目的影响。
-
项目交付与验收 :规范项目交付和验收流程,确保项目成果符合预期。
12. 项目预算与资源
-
项目预算编制 :合理分配资金,涵盖硬件、软件、人力、运维等方面,确保项目顺利实施。
-
资源需求与分配 :明确各类资源需求,制定分配策略,保障项目资源供应。
-
成本控制与管理 :实施严格财务管理机制,优化成本效益,确保资金合理使用。
-
财务审计与报告 :定期进行财务审计,编制财务报告,确保资金使用透明和规范。
13. 法律与合规
-
法律合规性分析 :确保项目符合相关法律法规,如《网络安全法》《数据安全法》等。
-
隐私保护与数据安全 :遵循隐私保护原则,采取措施保障数据安全,防止数据泄露和滥用。
-
知识产权保护 :明确知识产权归属,加强保护,维护合法权益。
-
合同管理与法律风险 :规范合同管理,防范和应对法律风险,确保项目顺利实施。
14. 项目评估与考核
-
项目评估标准 :建立科学评估指标体系,涵盖技术性能、业务价值、用户体验、安全合规等维度。
-
绩效考核与激励 :制定考核指标和激励机制,提升项目团队积极性和工作效率。
-
项目总结与报告 :全面总结项目成果,编制总结报告,为后续工作提供参考。
-
经验教训与改进 :总结项目经验教训,提出改进措施,不断提升项目管理水平。
15. 后续规划与扩展
-
后续发展规划 :围绕技术升级、功能扩展、服务优化、生态建设等方向,持续提升政务平台智能化水平。
-
功能扩展与升级 :不断拓展 AI 大模型应用场景,优化现有功能模块,满足用户多样化需求。
-
技术前沿跟踪 :关注技术发展趋势,引入前沿技术,保持平台技术领先性。
-
持续优化与创新 :建立长效机制,持续优化平台功能和性能,推动政务服务创新。
更多推荐


所有评论(0)